首 页 协会概况 协会动态 维权服务 三方机制 协会外联 会员之家 政务信息 协会图片 协会专刊 党支部
  协会概况
协会简介
协会章程
组织架构
理事会
特别顾问
名誉会长
顾问(法律顾问)
会长
执行会长
监事会主席
副会长
监事会副主席
秘书长
常务理事
理事
  联系我们
  海口市企业联合会/海口市企业家协会
  海南省海口市白龙南路14号万福大厦12层
  邮政编码:570203
  联系电话:0898-65366358/65366658
  传 真:0898-65366358
· 查看详细信息
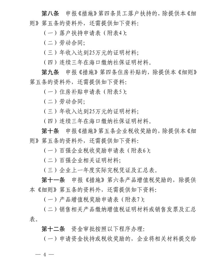
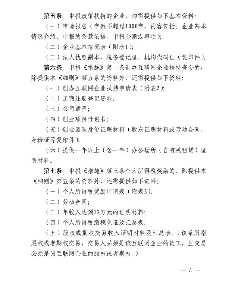
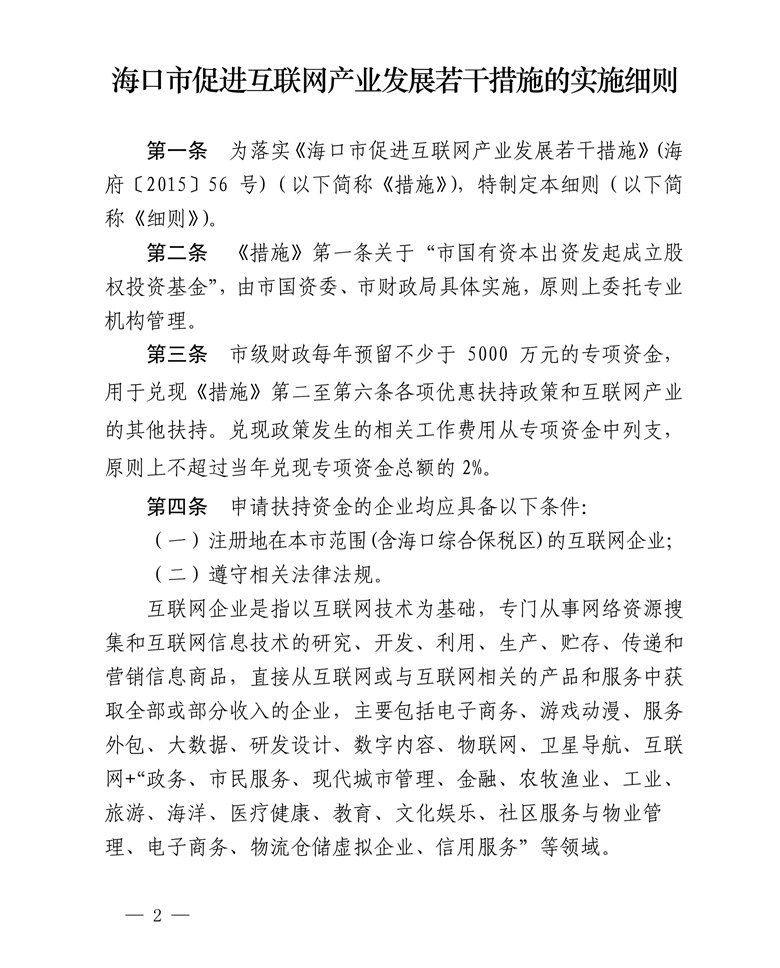
海口市人民政府关于印发我市促进互联网产业发展若干措施的实施细则的通知
发布时间:2015-11-05 15:06:04    信息来源:海口市商务局

 

 


海口市企业联合会/海口市企业家协会 琼ICP备09004663号-2
海南省海口市白龙南路14号万福大厦12层 邮政编码:570203
联系电话:0898-65366358/65366658 传真:0898-65366358 E-mail:hkqyj@163.com 技术支持:伊索科技